Coleta de Dados
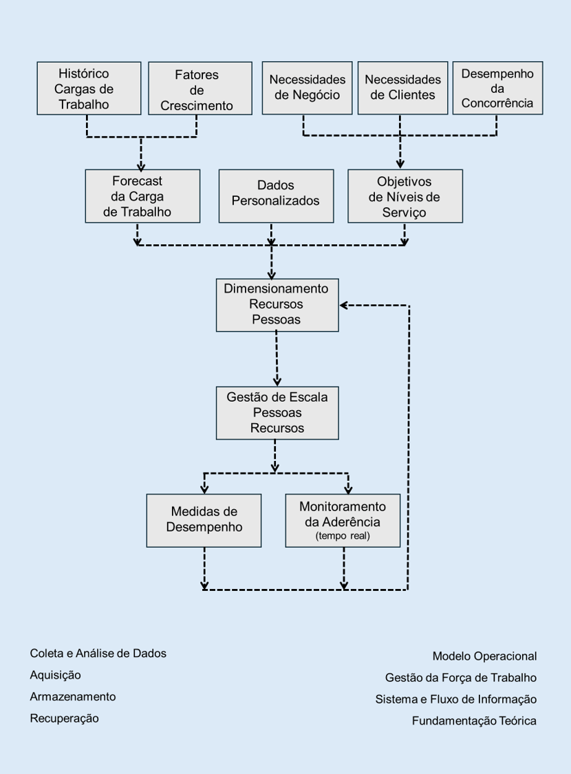
A coleta e análise de dados é um procedimento para reunir informações, criar evidências, testar uma hipótese, garantir histórico de dados para fazer previsões, executar tarefas e serviços. É um procedimento frequentemente negligenciado e fonte de muito problemas graves. A estrutura, o registro e a recuperação de dados não podem ser negligenciados, tanto pelo planejamento…
Veja mais





